
Deskripsi Produk Terperinci
| Kecepatan Label: | 20-200 pcs / mnt (Tergantung Panjang Label Dan Ketebalan Botol) | Objek Label Tebal: | 20-200mm |
|---|---|---|---|
| Ketinggian Objek: | 30-200mm | Ketinggian label: | 15-110mm |
| Panjang Label: | 25-300mm | Diameter Dalam Rol Label: | 76 mm |
| Label Roller Diameter Luar: | 300mm | Sumber Daya listrik: | 220V 50 / 60HZ 0.75KW Fase tunggal |
| Berat mesin: | 150kg | Ukuran Mesin: | 1600 (L) * 550 (W) * 1600 (H) mm |
| Kata kunci: | Aplikator Label Permukaan Datar | Model 1: | HAP200 |
| Model 2: | HAP300 |
Mesin Aplikator Label Permukaan Datar Otomatis, mesin pelabelan otomatis atas dan samping baja tahan karat SUS304 ekonomi
Aplikasi:
Mesin Aplikator Label Permukaan Datar Otomatis, mesin pelabelan atas dan samping otomatis ekonomi stainless steel SUS304 dapat digunakan untuk semua jenis benda datar seperti makanan, kimia, farmasi, kosmetik, alat tulis, cakram CD, karton, kotak dan berbagai ceret minyak dll. Ekonomi ini otomatis mesin pelabelan atas dan samping untuk pelabelan sisi datar. Mesin pelabelan atas dan samping otomatis ekonomis cocok untuk:

Fitur:
- Tubuh utama dibuat oleh SUS304 stainless steel & paduan aluminium bermutu tinggi.
- Kepala pelabelan digerakkan oleh motor langkah canggih yang diimpor dari Jepang.
- Semua mata ajaib adalah detektor foto canggih buatan Jepang.
- Sistem kontrol PLC dilengkapi dengan antarmuka manusia, termasuk 60 kelompok unit memori.
- Posisi dan ketinggian pelabelan dapat disesuaikan.
- Ketinggian transportasi dapat disesuaikan dengan ketinggian jalur produksi.
- Mampu terhubung dengan konveyor dan jalur produksi
- Monitor label transparan untuk opsi.
Angka penampilan:

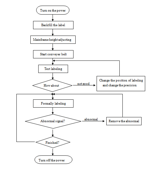
Diagram alir operasi:

Diagram sirkuit:

Kemasan & Pengiriman:
1. Pelabuhan:Shanghai
2. Rincian kemasan:kemasan ekspor kasus kayu
3. Rincian pengiriman:Biasanya 12-15 hari setelah pembayaran diterima
FAQ:
1) .Label tunjukkan go ffer tegak
Alasan: kecepatan keluaran pelabelan terlalu tinggi, atau kecepatan jalur perakitan terlalu rendah
Solusi: memperlambat kecepatan keluaran label atau mempercepat kecepatan jalur perakitan (kecepatan botol bergerak).
2) label menunjukkan goffer yang kotor
Alasan:
① papan bajak tidak rata;
② tepi papan yang mengelupas tidak sejajar dengan penutup botol;
③ label ditekan terlalu ringan
Solusi:
① ganti papan bajak,
②Sesuaikan agar tepi papan pengelupas sejajar dengan penutup botol,
③ berdampak pada sabuk label dengan benar.
Menandai: aplikator label datar, mesin pelabelan kotak









